12月7日,2025创新药高质量发展大会在广州举行。
2025年国家基本医疗保险、生育保险和工伤保险药品目录,以及首版商业健康保险创新药品目录在大会现场发布。
2025年国家医保药品目录新增114种药品,有50种是一类创新药。

图片来源:国家医疗保障局官网
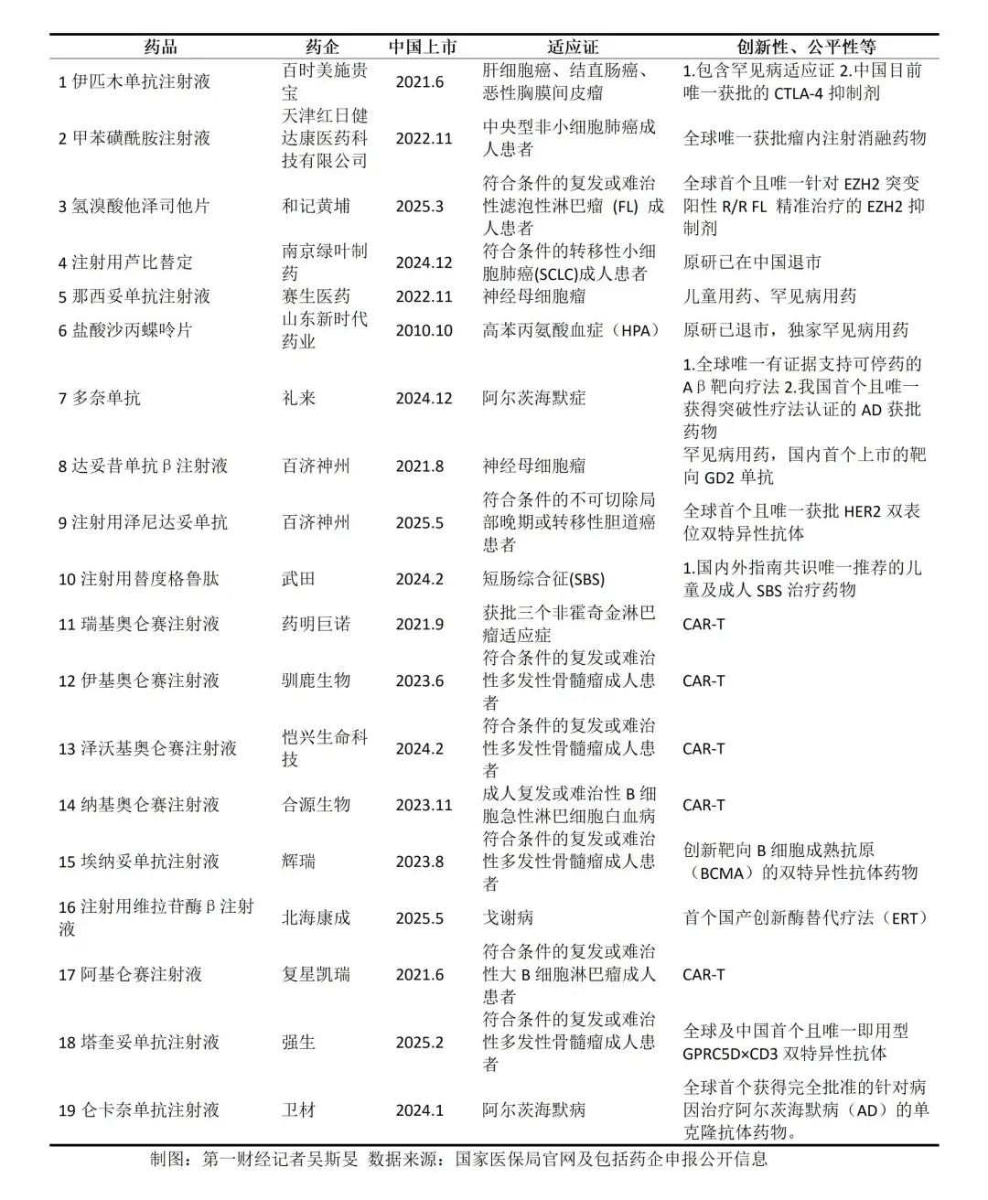
国家医保局还在本次大会上公布了首版商保创新药目录,共有18家企业的19种药品成功纳入,其中9种1类新药,既有CAR-T等肿瘤治疗药品,也有神经母细胞瘤、戈谢病等罕见病治疗药品,还有阿尔茨海默病治疗药品等。在7日的大会现场,国家医保局相关负责人还为入选商保创新药目录的企业代表颁发了证书。

来源: 第一财经
据国家医保局介绍,首版商保创新药目录与基本医保形成较好的互补衔接,也为进一步厘清基本医保保障边界,推动商业健康保险与基本医保错位发展,建立多层次医疗保障体系奠定基础。
新版商保创新药目录和基本医保药品目录一样,将于 2026 年 1 月 1 日在全国范围内正式实施。