10分钟起效的ED非处方药或要来了

来源:医药之梯
时间:2022-09-07
阅读:498
Futura Medical计划在今年9月底之前向FDA提交MED3000的上市申请。

近日,英国上市公司Futura Medical宣布其用于治疗ED(男性勃起功能障碍)的在研药物MED3000在III期验证性临床试验FM71中达到主要终点。

image.png

据公开报道数据显示,ED已成为男性**系统发病率最高的疾病之一,全球约1/5的男性患有ED,预计到2025年将影响全球3.22亿人,且呈年轻化发展趋势,40岁以上患者中的中重度ED患者人群占56%,在新发ED患者中有1/4为40岁以下的年轻患者。

在《美国泌尿外科学会(AUA)发布的勃起功能障碍管理指南(2018)》中,推荐包括西地那非、他达拉非、伐地那非、阿伐那非等在内的口服PDE5***用于治疗ED。

但由于PDE5***属于扩张血管类药物,会有一定的不良反应,常见的不良反应包括头痛、脸色潮红、消化不良等,且不能与硝酸酯类降压药等药物合用。

此外,PDE5***用药后不能马上产生效果,有研究显示,伐地那非、他达拉非、西地那非起效时间约为30-60分钟之间,最快的阿伐那非也要15分钟,该用药等待期也直接造成许多男性及其伴侣对该类产品不满意。

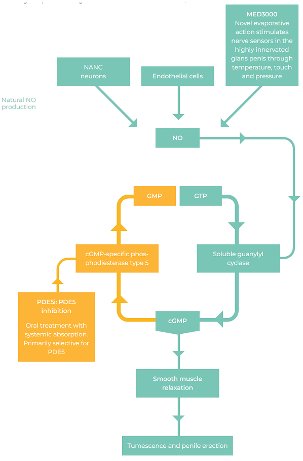
根据Futura Medical官网信息介绍,MED3000是公司利用其独特的DermaSys技术开发的一款硝酸甘油透皮凝胶制剂,无需口服,只需涂抹在相应位置即可。DermaSys是一种多功能的定制技术,为每种产品量身定制渗透和渗透增强剂成分,以适应特定的适应症和所需的起效速度及作用持续时间。

image.png
MED3000的作用机制(图片来源:Futura Medical公司官网)

据了解,FM71是一项多中心、随机、开放标签、居家用药、平行组的临床研究,共计纳入了96名男性患者,他们来自美国、波兰、格鲁吉亚和保加利亚,在临床上均被诊断为ED,包括器质性和心理性ED或是两者结合,该试验旨在评估24周内对局部应用MED3000与口服他达拉非(5m***剂治疗ED的疗效和安全性。

结果显示,在第24周时,与基线相比,患者的勃起功能得到显著性改善,具有高度统计学意义(p<0.001),并且患者的IIEF-EF(国际勃起功能指标量表-勃起功能)评分平均提高5.73个单位,超过了FDA指定的4个单位的差异,即达到“MCID”(最小临床重要性差异,这一标准被国际公认为证明勃起改善有意义差异的关键标准)。值得一提的是,FM71还达到了起效时间显著性改善的次要终点。数据显示,MED3000可在10分钟起效,而他达拉非的起效时间是30-60分钟。

安全性方面,MED3000总体安全性和耐受性良好,没有记录到严重不良事件,值得注意的是,MED3000组报告至少有一次头痛的患者比例为4.3%,远远低于他达拉非组的19.1%。此外,他达拉非组部分使用者还出现了背痛和胸痛现象,MED3000组则未出现该类现象,仅有一例使用者出现了轻度局部灼伤,女性伴侣中也未出现局部副作用。

此前,一项名为FM57的三期临床研究也取得了与FM71相似的积极数据,该研究纳入了1000名ED患者,覆盖9个中欧和东欧国家的大约60个研究中心。研究结果显示,与治疗前基线相比,“合并”患者严重程度(轻度、中度和重度)的勃起功能在统计学上有显著改善(p<0.001),并且在单独的轻度、中度、重度ED患者组中具有统计学的显著优势,超过60%的患者在使用MED3000 10分钟后开始勃起,远快于PDE5***,同时具有良好的安全性。

Futura Medical计划在今年9月底之前向FDA提交MED3000的上市申请,目标是在2023年第一季度获得批准,如果MED3000获批,将成为首个用于治疗ED的非处方药。

来源:医谷



相关资讯