获赔1899万!离职高管告赢IVD上市公司董事长

来源:医药之梯
时间:2024-08-15
阅读:406

8月1日,纳微科技晚间公告显示,公司于7月31日收到苏州市中级人民法院送达的《民事裁定书》及《财产保全清单》,前员工韩寒申请冻结苏州纳百管理咨询有限公司(以下简称苏州纳百)名下银行账户资金3.03亿元或查封、扣押其相应价值的其他财产。

公告显示,韩寒关于该案向法院申请财产保全合计达到4.26亿元。一场持续近两年的诉讼纠纷,导致纳微科技股权激励计划推进受阻。详情回顾:《4亿元纠纷!上市公司遭离职高管起诉

8月13日,纳微科技再度发布公告,披露了近期涉及诉讼的进展情况。

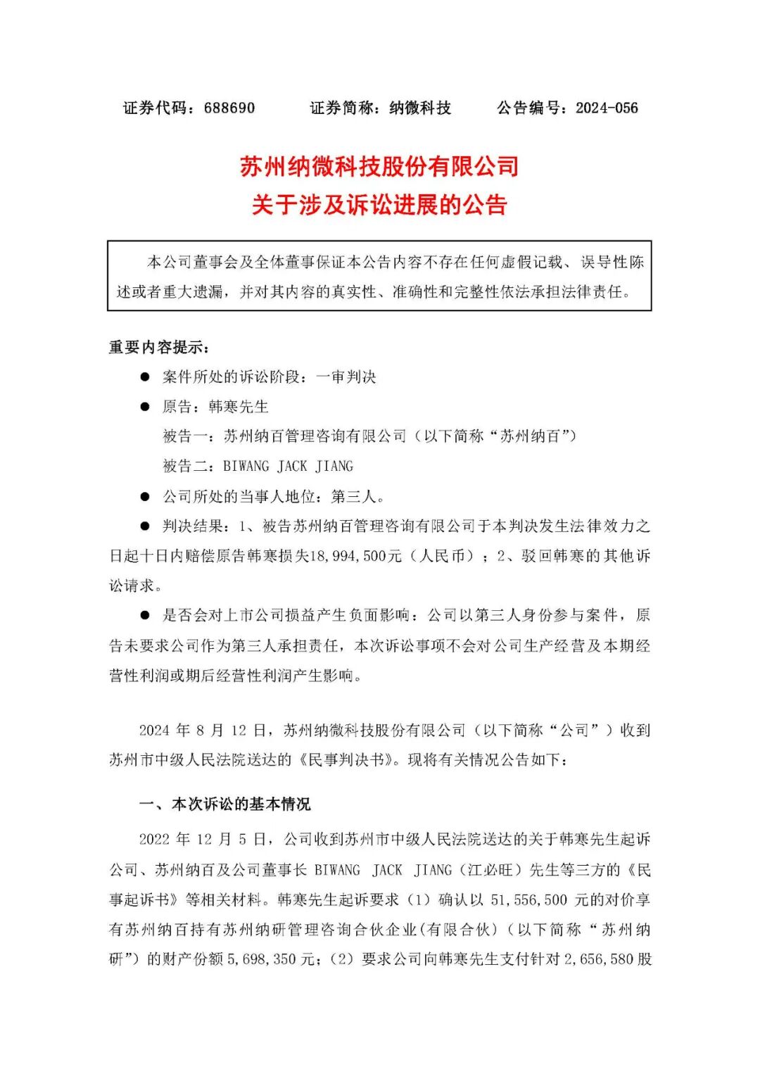
案件所处的诉讼阶段:一审判决 

原告:韩寒先生 

被告一:苏州纳百管理咨询有限公司

被告二:BIWANG JACK JIANG (江必旺,系纳微科技董事长)

纳微科技所处的当事人地位:第三人。 

判决结果:

1、被告苏州纳百管理咨询有限公司于本判决发生法律效力之日起十日内赔偿原告韩寒损失18,994,500元(人民币);

2、驳回韩寒的其他诉讼请求。

是否会对上市公司损益产生负面影响:公司以第三人身份参与案件,原告未要求公司作为第三人承担责任,本次诉讼事项不会对公司生产经营及本期经营性利润或期后经营性利润产生影响。


图片

图片

图片

内容来源:企业公告


相关资讯